申請手続き

application
各地域に定められた看板設置の条件を
把握することが重要

申請に通るためには、条例で定められた条件をクリアする必要があります。中には「看板の規制が厳しいのは京都だけ」とお考えの方もいらっしゃるのではないでしょうか。実は京都だけでなく、全ての地域・設置する場所によって、細かな制限が決まっているのです。その条例にあった看板でなければ、どんなに素晴らしい看板を作っても設置することができないのです。
お客様の看板の申請が通るよう、私たちがサポートさせていただきます。

Case Study
過去の対応事例
Case.1
会社のロゴが入れられない?

看板に大きく会社のロゴを大きく入れたいが、その場所は条例により赤と青の使用はNG。それでも場所もロゴも諦められないお客様に、ロゴのサイズを看板面積の20%変更して、条例内でのご提案をしました。
小さいながらも車両の速度と運転手の視認性が上がる位置にロゴを配置することによって、広告効果が上がり、お客様にご満足していただる看板が完成しました。

Case.2
そんなルールあった!?

看板は、インパクトが第一というお客様。ロードサイン設置予定の地域では、看板面積の4割が地図表記である必要がありました。地図の周りや背景をイメージに近づけられる配色に変更したり、比較的看板の少ない場所に設置することで、他社との差別化によりお客様にご納得いただけるインパクトのある看板が完成しました。

Case.3
製作前に確認を!

他社で制作した完成品の取り付け作業のご依頼だったのですが、申請の許可が下りず、作り直すという二度手間が発生してしまいました。看板を設置する地域の条例にあった看板でなければ、申請は通りません。「看板」を「看板」として活かすためにも、ぜひ申請に関するサポートをさせてください。

もともと申請なしで設置していた看板でも申請対象になっている場合もあります!
十分に気を付けて制作を進める必要があります!

屋外広告業の登録制度

滋賀県内(大津市を除く)で屋外広告業を営もうとする場合(※県内に営業所があるか否かは関係なく、県内での屋外広告物の設置を請け負う場合等が該当します)は、屋外広告業の登録を受けることが必要です。また、滋賀県内で屋外広告業を営む場合は、営業所ごとに一定の要件を満たした業務主任者を選任しなければなりません。
※他府県の登録がある場合でも、滋賀県内(大津市を除く)で屋外広告業を営む場合には滋賀県知事の登録を受けることが必要です。
※大津市内で屋外広告業を営もうとする場合は、大津市長の登録を受けることが必要です。

申請の流れ

どんな看板を制作したいか、設置する場所やターゲットなどを考慮しながら検討を進めていきます。
デザインによって見やすさなど変わってきますが、希望のデザインが設置する地域の都市計画・地域交通課などの担当窓口で基準を満たしているかどうかなどを確認する必要があります。
おおよそのイメージが固まり次第私たちが確認作業を行います。

屋外広告物の設置許可が下りましたら、手数料の納付をしていただきます。
看板によって金額は変わってきます。

許可が下りて入金が確認できた場合、書面や証明書等が市から発行され郵送されてきます。広告物の種類・地域によりますが、おおよそ2年ごとに継続申請のタイミングとなりますので、大切に保管してください。

許可がおりたら看板設置の施工に入ります。

屋外広告物・屋外広告業の定義

「屋外広告物」とは、常時または一定の期間継続して屋外で公衆に表示されるものであって、看板、 立看板、はり紙およびはり札ならびに広告塔、広告板、建物その他の工作物等に掲出され、または表示されたものならびにこれらに類するものをいいます。
「屋外広告業」とは、屋外広告物の表示または広告物を掲出する物件の設置を行う営業を指します。つまり、広告主から屋外広告物の表示または屋外広告物を掲出する物件の設置を請け負い、屋外で公衆に表示することを業として行う営業のことです。この場合、元請け、下請けの別を問わず、屋外広告業に該当します。
なお、広告主が自ら設置工事等を行う場合や、広告代理店等が広告主と設置者との仲介のみ(=元請とはならない)を行う場合、印刷会社等が屋外広告物の印刷、製作等のみを行う場合などは、屋外広告業には該当しません。

業務主任者について

「屋外広告物」とは、常時または一定の期間継続して屋外で公衆に表示されるものであって、看板、 立看板、はり紙およびはり札ならびに広告塔、広告板、建物その他の工作物等に掲出され、または表示されたものならびにこれらに類するものをいいます。

屋外広告業者は、県内において営業を行う営業所ごとに次に掲げる者のうちから業務主任者を選任しなければなりません。
(1)登録試験機関が実施する試験に合格した者(屋外広告士)
(2)地方公共団体が実施する屋外広告物講習会の課程を修了した者(講習会修了者)
(3)職業能力開発促進法に基づく職業訓練指導員免許所持者、技能検定合格者または職業訓練修了者であつて広告美術仕上げに係るもの
(4)その他、知事が、屋外広告士または講習会修了者と同等以上の知識を有すると認定した者「屋外広告業」とは、屋外広告物の表示または広告物を掲出する物件の設置を行う営業を指します。つまり、広告主から屋外広告物の表示または屋外広告物を掲出する物件の設置を請け負い、屋外で公衆に表示することを業として行う営業のことです。この場合、元請け、下請けの別を問わず、屋外広告業に該当します。

なお、広告主が自ら設置工事等を行う場合や、広告代理店等が広告主と設置者との仲介のみ(=元請とはならない)を行う場合、印刷会社等が屋外広告物の印刷、製作等のみを行う場合などは、屋外広告業には該当しません。

屋外広告業の登録申請手続き(新規・更新)

滋賀県内(大津市域を除く)で屋外広告業を営む場合は、知事の登録を受けなければなりません。
屋外広告業の新規登録・更新登録を申請する場合は、下記の提出書類一覧(2019年4月1日以降)のとおり、必要書類を提出してください。
■提出書類一覧(2019年4月1日以降)

注:更新時に登録事項の変更が生じている場合は、併せて登録事項変更の届出手続が必要です。
注:未成年者が申請する場合は、別途法定代理人にかかる提出書類が必要となります。詳しくは窓口までお問い合わせください。
注:必要な書類が用意できない事情がある場合は、窓口までご相談ください。
注:申請書の所定欄に、滋賀県収入証紙(登録審査手数料)を貼付してください。
屋外広告業登録申請手数料 10,000円
屋外広告業登録事項証明書の交付申請手数料 530円
屋外広告物講習会修了証明書の交付申請手数料 530円

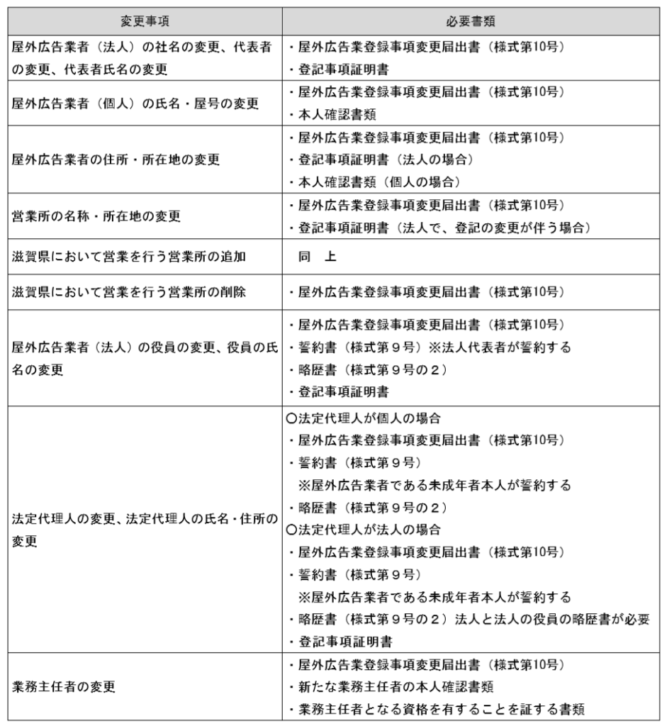
登録事項変更の届出手続

登録事項に変更があった場合は、変更があった日から30日以内にその内容を届け出なければなりません。
登録事項に変更が生じた場合は、下記の提出書類一覧(2019年4月1日以降)のとおり、必要書類を提出してください。
■提出書類一覧(2019年4月1日以降)

廃業等の届出手続

屋外広告業者が次の各号のいずれかに該当することとなつた場合においては、当該各号に定める者は、その日((1)の場合は、その事実を知つた日)から30日以内に廃業の届出をしなければなりません。

(1) 死亡した場合:その相続人
(2) 法人が合併により消滅した場合:その法人の代表者であつた者
(3) 法人が破産手続開始の決定により解散した場合:その破産管財人
(4) 法人が合併および破産手続開始の決定以外の理由により解散した場合:その清算人
(5) 県内において屋外広告業を廃止した場合:屋外広告業者であつた個人または法人の代表者

本人確認書類について

本人確認書類は、住民票抄本、運転免許証(写し)、個人番号カード(写し)のいずれか1つを提出してください(コピー可)。
・略歴書が必要な者にかかる本人確認書類については、氏名、生年月日、住所が略歴書の記載と一致していること。
・住民票抄本は6か月以内に発行されたもの、運転免許証、個人番号カードは有効期限内のものに限る(提出から少なくとも2週間程度有効であること)。
・本籍地・個人番号の記載は不要です。記載がある場合は黒塗り等により読み取れないようにしてください。